云赚生活已经全面上线 首码推广
相信行内人都知道众人帮、趣头条、山海经、养猪场等老项目,一些优秀的微信群主、团队长、自媒体、微商人士提前入场,现在日收益已经过万了。
过去一年你错过了趣步、错过了秘乐、错过了山海经、错过了养猪场,这些机会错过就错过了!
如果你再错过云赚生活,2021年真的没机会了,团队长0投资,普通用户做任务赚钱,给团队长分润!
云赚生活是以“赚钱”为核心的**类平台,集“完成任务佣金+推广APP赚佣金+团长扶持奖励+平台**”的新型轻创业创新平台。

相对其他平台来说,云赚生活具有简单化的操作、丰富的玩儿法、体系比较完善、平台资金比较雄厚、支付宝提现秒到账等优点。
平台由上市公司(中国互联网百强企业)投资打造,目前已和拼dd、腾讯、京东等知名企业建立合作关系,成为几大平台合作推广伙伴,为广大用户提供源源不断的收入。
云赚生活首创S2B2C模式,通过团队长切入普通用户市场,将属于平台的利润让利给团队长,与团队长一起携手打造万亿市场,一起打造健康的流量变现生态!
**收益玩法
让普通用户大赚,让团队长爆赚
每日只需简单的几步操作即可完成任务,同时赚取收益保证每一个用户都能在体验过程中节省时间,在闲暇时光赚的盆满钵满


优秀团队长月赚10万:
1.团队长拥有普通用户的赚钱玩法全部资格;
2.每个团队队员在平台产生的收益会给团队长分润,例如团队用户一天获得100元收益,该团队长大约获得10元左右分润;
3.所以团队长的工作是指导团队队员在平台上做各类任务,做悬赏,去发展自己的下级
4.团队活跃度越高产生的收益越多,收益直接存入团队长的余额
6.一代和二代达到5000人,升级为集团代理,可获得特权(享有整条渠道活跃用户的分润)权限!
7.优秀团队长还可额外获得3-5000元现金奖励;
8.下面是我们优秀团队长的收益:只要你努力,日赚过万
在云赚生活,只要你努力用心做团队长,平台不会亏待你,你把云赚当家,云赚养你全家!
==公测邀请100团队长==
云赚在12月初上线锁粉系统,现正进行团队长内部招募,官方将扶持100万来进行本次招募,5大扶持等团队长来领!
扶持1
团队直推人数充值达到10W,可得特权码(平台仅限100个)并且开通渠道收益,伞下所有用户将为你贡献收益;
扶持2
2代以内有成为我们的集团代理,并且成为高级以上会员,可获得集团**资格,享受他总收益的5%的**
扶持3
团队人数排行榜前50名,就可获得50-5000元不等的现金奖励;
扶持4:价值2000万海陆空式的媒体和市场宣传;
扶持5:邀请一个团队长进群,立得5元现金奖励。
团队长为什么要选择云赚生活?
1.普通用户粘性高
有着其他平台所无法比拟的**收益,99%的普通能从平台上赚到钱,就凭这一点,90%的玩家都不会流失,你邀请多少用户进来赚钱,就有多少人帮你赚钱。
2.团队长躺赚收益高
家族团队越大,获得分润就越多,任何平台新上市,都有大红利期,云赚更是如此!所以只要抓住这波红利期,想不赚钱都难!
4.区别于其他拉人头平台
我们和其他平台不同,我们不玩虚的,我们是真实的让用户在平台上通过做兼职和任务产生收益,是实打实的让用户赚钱,用户赚到了钱,自然留存率就高。
在云赚生活全体人员心中,都有一个共同使命:把1亿现金利润分给平台优秀团队长,我们从不会亏待每一个和云赚一起做事业的人!
每个新平台上线都将有一大波红利期,而云赚也不例外,这波红利,并非每个人都有机会得到!
晚一天抓红利,损失的不止是少赚一天,损失极有可能是整个红利机会!晚进来,你可能就跟不上了!因为门槛会越来越高!
1、申请成为团队长的条件(任一条满足)
① 200人以上微信群主或者QQ群主;
② 其他网站平台的团队长或者管理员;
③ 公众号或者dy运营人员;
④ 有超过1000微信好友的人;
⑤ 报名方法:联系官方客服 nimi638

2、种子团队长注意事项
① 通过官方审核为种子团队长后,需要着手搭建自己的家族社群,并邀请官方运营进群,和官方人员一起宣导平台玩法及成长体系以及相关预热情况;
② 官方会支持团队长设计和策划对应的海报、宣传文案、爆粉技巧,团队长也可以提出自己的物料需求,官方大力配合团队长的工作展开;
③ 为了促进平台发展,种子团队长的家族需超过100人(包括直推和间推),才能有机会获得奖励;
④ 种子团队长比以后注册的团队长收益预计要多10倍。
⑤ 只要你提前报名成功,就是第一批种子团队长(相当于首码),若你已经有大量团队成员,请把成员的电话号码提供给平台运营,运营会帮你从后台进行内排好。

~关于云赚生活的若干疑问解答~
01平台亮点
云赚是以“赚钱”为核心的**类APP,任务佣金+社交分销+网络兼职的新型轻创业创新平台,以变现为核心,多级分销方式裂变,让广大普通玩家随时随地赚钱,是普通玩家的兼职乐园,是创业玩家的创业天堂。
零投资创业,不损人脉和钱脉,操作简单,人人可做,任务简单,全网8亿智能手机用户,玩手机刚需,随时随地都要!
有专业的技术团队,技术团队即为公司股东忠心耿耿,云赚APP原生开发,专业的运营团队,曾实操几例项目都成功!稳定运营,不靠炒作宣传,精益求精。
02推荐一个人能赚多少钱?
① 这是一个波动的数值,没有固定值,要看邀请进来的用户活跃度,以及他的会员等级;
03普通玩家一天能赚多少钱?
① 目前云赚有3种收益玩法,分别为:自动完成、推广裂变下级收益、线下任务
② 自动完成任务一天大概可以产生3-66元收益;
③ 推广一天大概可以产生3-100元收益;
④ 线下任务一天大概可以产生3-200元(上不封顶)收益;
04直属下级能给你带来多少钱?
① 一般情况下,一个用户日赚10元的用户可以为你带来2-5元的收益;
② 如果你有100个团队人,你每天的收益是400元左右;
③ 如果你有1000个团队人,你每天的收益是4000元左右;
④ 收益是上不封顶,主要看你的团队有多少活跃用户;
05如何在云赚日入过千?
① 对于一般的优秀团队长,日入1000只是基本;
② 大概有300个活跃队员就可以达到日入1000元;
③ 当你的活跃队员越多,收益越高;
④ 云赚官方希望团队长能带动普通玩家的活跃,毕竟他们越活跃,你就越赚钱;
06为什么要成为团队长?
① 如果你只是想每天赚100元左右,那么安静的做个**玩家即可;
② 如果你是一个野心十足的人,想日赚1000的话,就必须要申请团队长;
③ 因为团队长的收益是来自下级用户的分润,下级用户越多,产生的收益就越多,获得的分润就越多;
④ 云赚官方大力支持和补贴有能力的玩家成为团队长;
⑤ 云赚打算拿1个亿出来奖励优秀的团队长,能分多少,就看自己的本事;
07金币不足的赚金币方法?金币有什么作用?
赚取金币方式分为 每日签到,分享朋友圈,批量群发好友,批量群发微信群,分享微信群,分享好友。
金币是app的虚拟积分,每日分享朋友圈,完成签到任务均可获得相应的金币,金币达到一定数量后可兑换现金或者会员。
08平台会员有什么用?
1. 免费体验用户:众多体验用户共享一台服务器资源,软件保证每位用户每日可自动完成1-2条任务,每日保底佣金收益0.4-0.6元。
2. 高级会员(98元):采用腾讯云双核2G内存VPS单线程云服务器资源,软件端口双线线程运行,可保证每日自动完成任务10条左右,每日保底佣金收益1-2元。
3. 市级会员(998元):采用阿里云4核4G内存VPS双线程云服务器资源,软件端口16线程运行,可保证每日自动完成任务35条左右,每日保底佣金收益17-22元。
4. 省级会员(2998元):采用独立至强8核8G内存BGP多线程物理服务器资源,软件端口64线程运行,可保证每日自动完成任务170条左右,每日保底佣金收益33-42元。
5. 全国会员(5998元):采用独立至强12核16G内存BGP多线程物理服务资源,软件端口128线程运行,可保证每日自动完成任务350条左右,每日保底佣金收益66-78元。
9如何做悬赏任务获得佣金?
② 注册成为云赚生活用户;
③ 在任务大厅选择适合自己的任务报名参与;
④ 在任务大厅自动完成任务
⑤ 完成任务后就可以获得佣金奖励,可直接提现
⑥ 不同等级的用户自动完成的数量不同 所以收益不一样
10如何快速让团队爆粉到1000人,这里有16个攻略
① 客服有详细的资料和培训,请联系官方客服获取资料:nimi638
14资质齐全产品VS三无产品?
国家规定企业经营必须具备营业执照及工商登记,软件服务必须获得国家授予的软件著作证书,提供付费增值服务的互联网业务必须获得互联网文化经营许可证书(要求极高),目前广告任务平台行业很多软件都无法取得完备的资质,所以导致出现很多违规骗人的软件,建议您远离三无产品.
云赚生活由国家版权局颁发和认可的技术及软件著作权登记证书,只有获得该证书提供的APP服务给用户进行使用才是合法合规的。
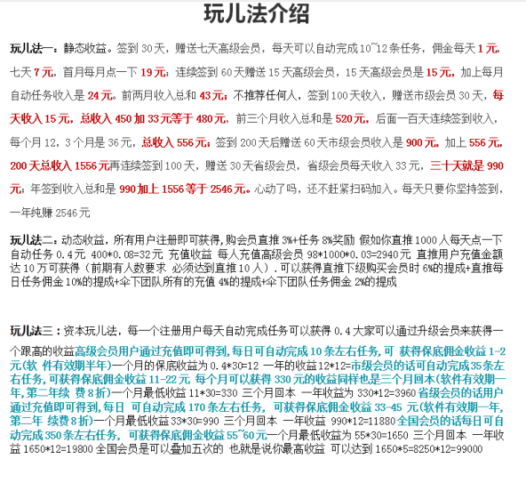
15云赚生活的3种玩法

16不用投资,云赚生活的钱从哪里的?
云赚生活陆续接入各大广告联盟,玩家在平台内活跃就贡献了流量,每次观看广告都可以让平台从各大广告联盟处获得广告费
总结一句话:云赚生活APP就是引流的,做流量变现的,把流量通过玩法正规正当的进行商业化变现,接下来,还会有更多赚钱功能上线,一起期待!
云赚生活:是悬赏、互助、兼职赚钱平台,重塑闲暇时光的价值!
每天一万多个悬赏让你赚个够,每个悬赏都已将赏金托管到平台。
只要完成悬赏,平台立即发放赏金,再也不用担心拖欠和受骗。
在这里轻松赚取生活费,实现”每天半小时,月赚1000元”的小目标。
做悬赏:重塑闲暇时光的价值
1、悬赏多:每天一万多个悬赏让你赚个够,每个悬赏都已将赏金托管到平台。
2、品类多:简单悬赏、高价悬赏,趣味悬赏、看新闻赚钱、调查问卷、数据采集等
3、可筛选:最新悬赏、审核快、赚钱多、通过率高,选你所想。
4、提现快:满1元即可提现,秒到微信、支付宝,轻松实现”每天半小时,月赚1000元”的小目标。
云赚生活功能强大,内置任务发布功能,可提供强大的任务发布,用户众多,覆盖面广阔,欢迎各位项目团长,入驻发布任务 悬赏任务发布:无论你有任何需求,只要你有需求和任务量,就可以来云赚进行悬赏任务发布。
官方联系方式

|
>>>查看更多首码项目<<< |
|
| 会员项目首码QQ群:643129831 | |
| 广告合作 | 在线投稿 |
| 免责声明:合作之前建议签订合同,318首码网作为信息共享平台无法对信息的真实性及准确性做出判断,不承担任何财产损失和法律责任,若您不同意该提示,请关闭网页且不要在本站拓展任何合作,否则造成的任何损失由您个人承担。 | |
