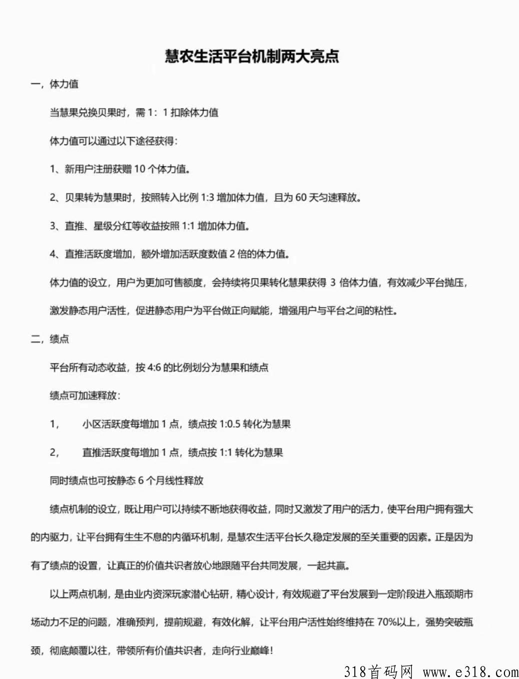
慧农生活!超级零撸!实名免费,不卡级,不烧伤
零撸,卷轴升级版全方位控盘,商城,生态落地,聊天建群等等
积分支持话费充值,油卡充值,机票,火车票预订,商城购物等等
起步价10块,每天0.02涨幅,90%都是线下团队
目前,起盟生活,山海优选,多米优选,**,丽团线下地推各大团队已布局开始






|
>>>查看更多首码项目<<< |
|
| 会员项目首码QQ群:643129831 | |
| 广告合作 | 在线投稿 |
| 免责声明:合作之前建议签订合同,318首码网作为信息共享平台无法对信息的真实性及准确性做出判断,不承担任何财产损失和法律责任,若您不同意该提示,请关闭网页且不要在本站拓展任何合作,否则造成的任何损失由您个人承担。 | |
