寄快递真便宜自2021年6月份上线以来,仅用一年时间便实现了跨越式发展,粉丝用户超过100万,平台注册代理商超过1万人,成为行业内发展速度快、快递资源丰富、性价比高、口碑良好的快递平台之一。

第一:公司3大优势带你起飞
1、寄快递真便宜是一家整合快递、物流、同城配送及国际快递资源的综合快递服务平台,通过人工智能比价系统,为个人及企业客户提供市面上优惠的快递价格,目前已与顺丰、京东、德邦、申通、圆通、闪送等主流快递公司达成战略合作,为个人和企业客户提供便捷实惠的快递物流服务。
2、寄快递真便宜致力于打造PDD版的快递聚合服务平台,以高性价比的快递服务为核心竞争力,为客户提供价格实惠、种类齐全的快递服务。
3、寄快递真便宜不仅整合了国内全部快递、物流和同城急送资源,打通了数据接口,还整合了UPS、FedEx、DHL等国际快递资源,开通了面向全球180多个国家的快递,为客户提供安全、快捷、便宜、可靠的跨境物流服务。

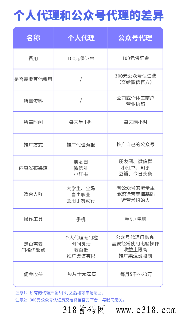
第二:快递代理分哪几种?
第1种:个人代理
注册代理,直接分享我们公众号的海报,您只需推广专属二维码,稳定赚取收益即可。
第2种:公众号代理
申请一个微信服务号,我们帮您接入快递下单、查询系统,您只需每月发四次公众号推文,宣传推广自己的公众号即可。
如果您已经有了一个服务号,我们也可以帮您接入快递服务入口,相当于新增一个流量入口。用户只要通过该公众号入口下单,您即可获得佣金。

第三:怎么申请成为代理?
第1步:进入【寄快递真便宜】微信公众号,点击“我的”➡“申请代理”
第2步:缴纳100元代理保证金(注意:申请退回保证金后变为普通用户,无法再次申请),填写基本信息后点“提交”等待审核,正常情况下审核时间不超过1个工作日。
第3步:代理申请审核通过,可通过“我的”➡“代理申请”页面查看代理后台登录网址和登录账号/密码,登录后可配置下级代理及客户佣金,初期不建议修改平台默认佣金配置。
第4步:公众号代理直接咨询技术人员对接快递系统,系统对接完成之后就可以进行宣传推广了。
第四:代理如何分享推广?
1、个人代理进入【寄快递真便宜】微信公众号,点击“我的”➡“分享海报”,将带有专属二维码的海报分享出去。
2、需要公众号对接的可以直接联系17537156663,全程保姆级,直到公众号建成,可以使用。
注:凡通过扫描专属二维码关注公众号的用户或代理,即和您形成终身绑定关系。

第五:客户6大优势让你无忧
1、全国取件:
支持全国各地上门取件,解决客户异地发快递难题;16:00之前下单,当日取件,16:00之后下单,次日取件;全年无休。
2、选择多样
平台对接市面上所有主流快递公司,不仅价格优惠,还有丰富的资源可供选择,能满足您的多样化需求。
3、价格优惠
平台直接签约快递总部,价格极具竞争力;并通过AI人工智能比价系统,自动推荐市面上价格最优惠的快递。
4、下单便捷
支持微信公众号和微信小程序下单,操作简单,便捷易用,快递、同城急送、大件物流均可轻松搞定。
5、客户服务
客服在线时间9:00--21:00,全年无休,随时响应并处理客户寄快递过程中遇到的问题,做到专业、细致、耐心
6、安全保障
直接对接快递公司总部,所有包裹均为快递公司小哥直接取件派件,物流轨迹全程可追踪,安全可靠。

总之, 寄快递真便宜技术实力雄厚,其核心团队在互联网和快递物流领域深耕多年,有着扎实的行业经验,通过互联网赋能传统快递物流行业,在整合资源、提升效率的基础上,打通快递物流的各个环节,为个人和企业客户提供高性价比的快递服务。
|
>>>查看更多首码项目<<< |
|
| 会员项目首码QQ群:643129831 | |
| 广告合作 | 在线投稿 |
| 免责声明:合作之前建议签订合同,318首码网作为信息共享平台无法对信息的真实性及准确性做出判断,不承担任何财产损失和法律责任,若您不同意该提示,请关闭网页且不要在本站拓展任何合作,否则造成的任何损失由您个人承担。 | |
