平时寄快递的场景还真不少,像网购退货、文件、礼品、行李等等,快递费同样也是不少,随便一单都要十几二十几块,一个月下来都要大几百了,心疼的不得了!
也尝试着找过许多便宜寄快递的方法,说实话:大部分不靠谱!

几个月前接触了到了(寄快递真便宜),真的是用一次就爱上了。价格低至5元起,主流的快递公司都有,自动比价选择,而且还是上门取件!
姐妹们,你就说这么便宜且方便,是不是也爱!
方法也简单:
第1步:公众号(寄快递真便宜)。
第2步:点~寄快递,选择小件或者重货。
第3步:输入信息,系统自动比价,选择并提交。
第4步:快递员联系后上门取件。
(由于快递点人员配备不一,因此第一次总可以多选几家快递,哪个来的快,以后就用哪家)
姐妹们,一单省7/8块,每年下来真的是节省下来不少呢(我算过,自己一年省2000左右)!赶快分享给其他姐妹们一起来省,省出来了的让她请你喝咖啡️。

同时,全g合作代理,便宜寄快递代理怎么样?看完以下几点你就懂了
1、0成本,无资金风险
2、持续型收益,毕竟在短时间内快递无可代替,人人每年都需要寄快递
3、市场刚需、人人都需要
4、比官方寄快递价格便宜,有利于推广
5、简单、便捷。(没有复杂的流程,只需要让客户扫你的码下单即可)
6、客户操作简单。(扫码就可以直接下单)
7、全程不用管理,省心、省力。(所有的取件、送件、售后等等都由快递公司完成)
8、快递全,客户选择性大(包含申通、圆通、顺丰、极兔、菜鸟、京东、闪送等等)便宜寄快递招代理、便宜寄快递公众号招募代理(全g都可以做,全g都可以用)如果注册了便宜寄快递不太会用,或者有哪些不太明白的,或者想代理便宜快递,都可以咨询枫哥:FGNL666备用微:FGNLJY

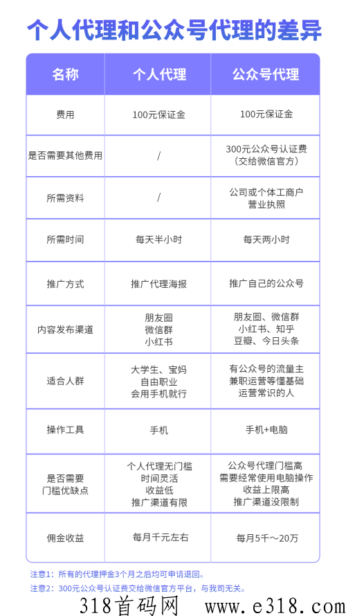
便宜寄快递代理怎么做?快递代理的两种方式
1:个人代理
注册代理,直接分享我们公众号的海报,您只需推广专属二维码,稳定赚取收益即可。
2:公众号代理
申请一个微信服务号,我们帮您接入快递下单、查询系统,您只需每月发四次公众号推文,宣传推广自己的公众号即可。
如果您已经有了一个服务号,我们也可以帮您接入快递服务入口,相当于新增一个流量入口。用户只要通过该公众号入口下单,您即可获得佣金。
注意:代理需缴纳100元代理保证金,三个月后后不做可退。(注意:申请退回保证金后变为普通用户,无法再次申请),填写基本信息后点“提交”等待审核,正常情况下审核时间不超过1个工作日。

详情咨询17537156663备注:快递代理。声明:那些说怎么还要代理费?不交行不行?等等少爷、公主勿扰。我写的很清楚,100只是押金,不做可退!
总之:便宜寄快递的方法非常实用,并且人人可用,还上门取件。做便宜寄快递代理也是很不错的事情,轻资产、必需品、复购率,是很不错的选择!
|
>>>查看更多首码项目<<< |
|
| 会员项目首码QQ群:643129831 | |
| 广告合作 | 在线投稿 |
| 免责声明:合作之前建议签订合同,318首码网作为信息共享平台无法对信息的真实性及准确性做出判断,不承担任何财产损失和法律责任,若您不同意该提示,请关闭网页且不要在本站拓展任何合作,否则造成的任何损失由您个人承担。 | |
